Capacity Building of State Education System through technology

Teach from home, Learn from home

As a part of our CSR / philanthropic initiatives under Career Launcher Education Foundation (AP), we extend support to government schools and colleges across the country. Our intent is to make highest quality education available to the young scholars in the government schools and offer them a level playing field. The technology facilitated program of Project Aspiration has a long-term transformational capability as far as the school outcomes are concerned, more in the times as now, when the nations are crippled due to the unfortunate devastation caused by Corona Virus, COVID19.

The challenge COVID19 has posted to the entire education fraternity has made the governments now seriously look at technology facilitated education and CLEF (AP) with its pioneering work of the last two decades, with her parent CL Educated, has extended its capabilities to the central and state governments to ride upon its parent, its technological platforms to reach out to every child, from every marginal community, with an aim of no child is left behind.

Education Uninterrupted: Project Aspiration

The Project Aspiration aims at capacity building of State Education System through technology facilitation. It offers comprehensive solution to state education system delivering curriculum and career preparation support, directly into the homes of the children with elements including live teaching, on-demand content including recorded videos, assessments, performance benchmarking, academic counselling and real-time dashboard for the school leaders and designated department officials.

The pilot project of PROJECT ASPIRATION has been rolled out for the Govt of NCT, Delhi, by CLEF (AP), in the first week of APRIL, 2020, to reach in the next two weeks, about 1.6 Lakh students of grade XII and will slowly move on to cover about 19.6 Lakh students in due course, across all the grades. This is just the beginning. More states are knocking at the doors.

CLEF AP aims to facilitate education of every child, youth in every family in every state of this vast nation and beyond. In this endeavor it express gratitude for a few who have already come on board -

Education has the power to transform the communities and the nation. Let us keep it going, uninterrupted.

Project ASPIRATION 2020 - GOVT of NCT, DELHI

Government of NCT, Delhi has been the first to take off with Project Aspiration, under the threat from COVID19. CLEF AP has supported a project of Govt of NCT Delhi, in 2018-19, to support a program to facilitate the career aspirations of the students of Delhi, by helping students prepare for their career exams like IITJEE with remarkable results.

The Project Aspiration 2020 took off with class XII classes going digital in the first phase. Over 300 teachers were selected and got trained for being online educators. And about sixty of these went through a grilling week of training programme and fulfilled all the requirements to be certified as Online Educators and a few outstanding ones have been awarded Online Champion Educators. These champion educators will also hold the responsibility of master trainers as the project progresses.

As the first week of the phase 1 is ending, there are happy faces everywhere - the students, educators, schools and of course the education ministry. Here are a few stories emerging.- Project Aspiration 2019

Review & Report of Project Aspiration 2020

Mr. Manish Sisodia, DyCM Delhi and Education Minister, Report Card of 3 Weeks and 7 weeks - Parenting in the time of Corona

Quite a few things you would have heard from this video if you have watched in the entirety

  • Empowered teachers, the CHAMPION ONLINE EDUCATORS, who feel that they have at their disposal the capability and tools now to facilitate and impact the learning process of thousands of students at one go, that they have never experienced before.
  • Delighted students who are excited to have the best of the teachers from across Delhi appearing in front of them, virtually yet impactful, to engage them in innovative ways that is far beyond what they ever experienced in their regular classrooms. And they want the classes to continue, even after the schools reopen.
  • There is a demand from many many students across the country to watch these classes for their benefit as teachers are getting requests from across the country. Every child is the child of our nation.
  • Overwhelming delight of the Minister himself and Officers of the Education Ministry, the transformational impact these classes are having on every child and teacher. The Minister expressing that possibly, in a year or two down the line, the government may wonder, “Was there really a need to invest so much on building the brick and mortar infrastructure, while technology-enabled education, facilitation and learning can have far more meaningful and lasting impact.” (In Govt of NCT, Delhi 2020-2021 : The education sector received the highest share of allocation of ₹15,815 crore, which is 24.33% of the total budget.)
We are on our way to transform the way learning would happen in the future. Post COVID19 is not going to be the same again. May Indian education emerge stronger with quality enhanced and costs demolished with the best of teachers using best of tools and resources

Certification Program of Online Educators

The grueling one-week long certification program participated by over 300 selected teachers, of which about 60 successfully completed, culminated with a Valedictory session. The Valedictory address was delivered by Sri Manish Sisodia, Hon. Deputy CM and Minister of Education, Govt of NCT, Delhi.

Addressing the Certified Online Educators and Champion Educators, trained teachers from the government schools

The state government appointed the best, award winning teachers, in all about 300, from their schools of excellence to be trained for the ONLINE EDUCATORS training. The grueling one week program, pushed every teacher to break their boundaries and rediscover themselves.

Mr.Manish Sisodia || Dypt.CM & Education Minister || Valedictory Address

Certifications Awarded

Glimpses

Glimpses From Online Subject Classes

Glimpses From Online Mathematics Class

Online Educators Testimonials

FULL CLASSES, Recordings

Here are the recordings of complete classes from four subjects - Biology, Economics, Political Science and English, one each from Sciences, Commerce, Humanities and linguistics. Be forewarned, you are entering the most exciting classes you might have ever been through......

Biology Live Class | 22 April, 2020 | CBSE Class 12 | DoE, Delhi

English (All streams) Live Class | 22 April, 2020 | CBSE Class 12 | DoE, Delhi

Economics(All Streams) Live Class | 22 April, 2020 | CBSE 12th | DoE, Delhi

Pol.Science Live Class | 22 April, 2020 | CBSE Class 12 | DoE, Delhi

"Reading through this was very rewarding, Sreeni. I ‘attended’ the biology class too. Was quite blown away by the way the course is being taught. So much better than the biology classes I attended in school (no wonder I switched to the commerce stream). Very impressive. And I can see why you’re saying there’s no going back to chalk and blackboard after this. Kudos" - An Alum, IIM Bangalore, 1993, one of the key decision makers of the corporate world.

Execution Timeline

As shared earlier CLEF had undertaken the pilot project of aspiration last year facilitating about 4000 students of Delhi Government schools to prepare for competitive exams like IITJEE and NEET. Many students finally join IITs and NITs. This year the intention was to reach out to entire class 8-12 students from marginal segments of the society.

Unfortunately, as Coronavirus has paralyzed the school and university education system, CLEF proposed to Delhi Government to run their entire academic facilitation of students across schools on the aspiration.ai platform. After thoroughly whetting the project’s offerings in consultation with eminent educationists and relevant members of society, Govt of NCT, Delhi has embraced the Project Aspiration to facilitate its school education system.

The Project Aspiration has gone live with GOVT of NCT, Delhi

  • Teachers selected, trained and certified - One week: March 31, 2020-April 05, 2020
  • The phase 1.1 of the project execution - 10000 students of class XII - Started April 06, 2020
  • The Phase 1.2 scaled to 60000 students of class XII - April 13, 2020
  • The phase 1.3 scaled to cover entire class XII - 1.65 Lakhs - April 20, 2020

The following are on the board (total will be over 19.6 Lakh students)

  • The phase 2 classes 8-9-10 - last week of April
  • The phase 3 classes 5-6-7-11 - the following week
  • WE ARE READY TO ON BOARD EVERY STATE AND EVERY COUNTRY

The offerings for each of the segments, Senior school, Middle School and Primary may differ, depending on the needs of every education board of the state. CLEF is endeavoring to reach out to as my states and universities as possible to run all the academic facilitation on the aspiration.ai platform.

The Project Aspiration with DOE, Govt of NCT, Delhi is underway. The indicative timelines of the project is shown under -

#

Activity

Mar

April

May

June

July

Aug

Sept

1

Aspiration platform
Being readied, tested and operations smoothened

 

 

 

 

 

 

2

Short-listing the best faculty for Delhi Schools (Apr) and training
(other states shall continue as they join)

 

 

 

 

 

 

 

3

Classes 12 goes live
(about 1.6Lakh students in 3 weeks)

 

 April 1st - 3rd week (Del)

 

 

 

 

 

4

Classes 8, 9,10 planned to go live

 

 April 4th week (Del)

 

 

 

 

 

5.

Classes 5,6,7,11

 

 April 5th week (Del)

 

 

 

 

 

6

Classes 1-4

 

 Will introduce asynchronous resources

 

 

 

 

 

* Our endeavour will be to support as many states as possible and keep pooling resources

Objectives of the Project Aspiration

Capacity building of state education systems using innovative, technology enabled platforms and processes to support teaching and facilitation of children.

  • Reach out and facilitate their entire student / learning community with quality education and minimalistic effort
  • Facilitate with select best faculty from governments schools, champion online educators, teaching all the time, learning anywhere any time
  • Have control over the quality of facilitation, delivery and reach
  • Reach every citizen within the state to educate and skill, in the longer time frame
  • Best of the faculty teaching them live and the teaching lessons available any time, for multiple viewing and revision
  • To study and learn, thoroughly, concepts of every subject
  • Revisit the classes of any subject or topic any number of times
  • Have resources to refine their knowledge to practice as much as they want
  • Test themselves to evaluate their progress
  • Also facilitate students to understand themselves, their abilities, aptitude, interest and personality and facilitation of careers-identifying, planning, coaching, mentoring, teaching, preparing for competitive exams
  • To reach the students at their homes even when schools do not function, either during the holidays, festive seasons or during the calamities like the times of corona virus, strikes or strife.
  • Create the complete learning management system to facilitate student learning
  • Monitor students learning process and facilitate the areas of concern of the student
  • Measure and Assess the progress of learning and take remedial measures to enable the student to become better in understanding of the subjects
  • Be comfortable with technology to facilitate inside classrooms as well as be Champion Online Educators for remote teaching
  • Ability to create content for the technology facilitated online classrooms
  • Being comfortable to face the camera and be lively for teaching on virtual platforms
  • Inspiring and impacting the students at least as effectively if not greater than the conventional class.
  • If need be help them teachers in
    • Gaining greater expertise in the subjects
    • Designing curriculum, pedagogy and facilitation in the classroom

Identifying along with the state governments, CORPORATEs / HNI to pipeline their Donations / CSR investments into Education / Training through CLEF to aid the endeavours it is undertaking to facilitate the marginalised. We believe that the state governments proactively facilitate us in raising the funds through the CSR allocation of its state public sector undertaking and other private enterprises within the state, for -

  • School Education and training
  • Skill education in schools and universities
  • Such government endeavours

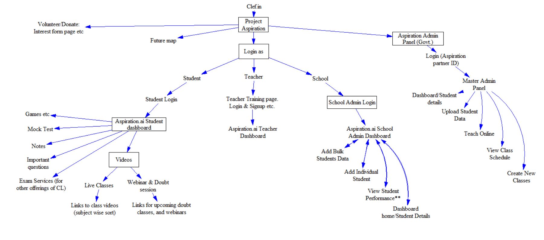
System & Process www.aspiration.ai

The detailed diagram showing the various entities, resources and the process addressed by aspiration

The three critical entities for the success of an education and learning environment are

  • Outstanding Facilitators / Teachers
  • The learners / Students
  • A learning environment that is inspiring, motivating and learner friendly (The School)

Teacher Dashboard

Student Dashboard

Project Aspiration - Support and Monitoring

Things th at CLEF under Project Aspiration brings to the whole system include -

  • The academic platform (aspiration.ai, approved by MHRD and AICTE),
  • Tech-enabled classroom environment
  • Studio and teaching technology infrastructure,
  • Content / Formats as applicable to each of the learning segments
  • Learning management systems
  • Assessments,
  • Student doubt solving,
  • Usage and performance analytics,
  • Program management team and expertise,
  • Recruitment, training and certification of program resources from govt. schools.

With its technology partners bringing in

  • Video storage and streaming servers
  • Data warehousing of state contents
  • Academic content servers
  • Classroom servers and platforms
  • Suites for academic resource curation
  • Full team to support the technology backbones

The government or the institutions are expected to contribute with

  • Access to best pool of teachers / faculty (that CLEF will train to facilitate)
  • Technicians for the project to support the academic deliver of their own institutions (CLEF trains)
  • Take care of the direct expenses that goes to their discharging the responsibility of the project of their respective institutions to educate and skill every child in their constituency of the state.

For those institutions that support students from marginal communities and cannot support such pool of teachers or technical staff or direct expenses, CLEF AP will endeavor to generate through the CSR pipelines laid from other corporate entities that are keen to support education and training endeavors.

Co-owning the IP

CLEF also co-holds the IP and uses the entire assets created for students in the EDUCATION UNINTERRUPTED projects to facilitate the under-privileged / Government school segments students from any state, in our endeavor to improve education in India and elsewhere.

Expected Outcomes and Performance Indicators

Expected Outcomes

  • Delhi and other state governments ability to deliver the classes as effectively as they do regularly
  • Schools ability to complete the courses / portions that they have in their regular schedule. Monitor the learning as well as assessment process, all tech enabled.
  • The faculty and teachers feeling good that they have been able to undertake their regular work uninterrupted and that the technology enabled pedagogy, engagement and monitoring being better than they usually do.
  • Students and families being happy that the classes and learning went uninterrupted and has been as effective, and hopefully better than usual brick and mortar classrooms
  • Parents able to monitor the learning process of their children live at home, can monitor the follow up of the sessions

Performance Indicators

  • The regular session feedbacks of students captured after every class conducted
  • Teacher / Faculty feedbacks and learning journal after conducting every class
  • Teachers / schools ability to assess and monitor the learning through quizzes and tests
  • Institutions / Teachers implementing corrective measures for students - repeat watching of classes, at their own time and space, to learn and practice
  • Evaluation and impact reports by the education department of the state

Project Aspiration: Academic and Technology Infrastructure

CLEF (AP) brings in twenty-five years of expertise of technology enabled education to create a lasting impact to the education and skill levels of the critical human resources of any given state or country.

Infrastructure, Resources and Activities

Funding Requirements

The Academic Processes and systems brought by Aspiration

  • Experienced Academic Council with the experience of 20 years of Technology enabled education
  • Program management team and expertise
  • Tech-enabled Classroom environment
  • studio and teaching technology infrastructure
  • Training, certification of program resources from govt. schools.
  • Training of Champion Online Educators from the teachers
  • Admin modules for the state government and schools
  • Content repositories
  • Learning management systems
  • Other support services for engagement like GK etc
  • Assessment platform
  • student doubt solving,
  • usage and performance analytics,
  • Feedback modules

TECHNOLOGY infrastructure support sourced externally

  • Video storage and streaming servers
  • Data warehousing of state
  • Academic content servers
  • Classroom servers and platforms
  • Full team to support the technology backbones

All these and more will be facilitated by integrating technologies in workflow and process

A detailed document with macro and micro level funding requirements will be presented after understanding the scope of the project depending on the VISION and Desire of the state to impact the education and skill sets of the state.

*CLEF AP does endeavor to generate funds from external sources, like laying pipelines from the funds of other corporates who are interested in supporting education, training and skill education of vast numbers of students and youth, of every state and the country.

Infinity (😉); for a nation like India; we need unlimited funds

How you can support?

The project aspiration is the response to contribute to humanity, in this hour of utmost need. Education is the only way one can create a lasting impact, without it getting interrupted, by reaching every family that is trying to keep itself productively and emotionally engaged and reach every child within the family. The productive engagement of the child in meaningful learning is a great service one can render to every family, community and nation. Every engaged child will contribute to the happiness of the family.

I will support with my skillsets

The technology is the key and almost 80-90% of cost of the project is on technology. If you are a technology product or services organization, then you can add your might to our technology support armoury by adding every endeavour of yours – could be the backend video streaming, data server support, the academic delivery technology support, the customer relationship and enabling support, the after-class engagement support etc. We need you. CLICK HERE

I will support with technology

If you have capability or skillset to contribute or anchor a subject, skill that could be of immense value to the whole project, either academically - content, pedagogy, processes etc.

If you wish to facilitate the overall wellbeing of every family and child through creation of synchronous or asynchronous resources, classes, for physical, mental and spiritual wellbeing, we will be delighted to have you on board. We need you. CLICK HERE

I will fund training for online educators

There are fantastic teachers who are darlings of students in the class, because of their

  • Command over the subject
  • Eagerness to learn and grow
  • Amazing pedagogy and classroom management
  • Engagement of children
  • Going beyond the call of duty

We need to train them to not only adapt but also master the riding of the technology platforms. We need funding to train them. We need you to help us. CLICK HERE

I will fund a child's education

Last but not the least, you can add value by contributing to the financial needs of the project. The needs are humungous. Imagine, while this endeavour has started to support about 20 Lakh children of a small state-union territory of Delhi state, what will be the numbers across the country. Quite a few states are approaching us and we wish to facilitate. We need every penny that one can add to our kitty. We need you. CLICK HERE

Institution, do you need our support to go digital?

If you are an institution, school or University, that wishes to go digital and reachout to every child / student in this hour of need, we will be more than happy to facilitate you. CLICK HERE

Leadership Team

Satya

know more

Gautam

know more

Sreeni

know more

Shivku

know more

Nikhil

know more

Sujit

know more